Освещение в больших помещениях все чаще осуществляется с помощью трубчатых люминесцентных ламп. Они способны значительно экономить электроэнергию и освещать пространство рассеянным светом. Однако их срок эксплуатации во многом зависит от нормальной работы всех составных частей. Среди них большое значение имеет схема балласта люминесцентных ламп, обеспечивающая зажигание и поддерживающая нормальный рабочий режим.
Балласт для люминесцентных ламп
В большинстве традиционных конструкций, рассчитанных на ток с частотой 50 Гц, для электропитания используются электромагнитные пускорегулирующие аппараты. Получение высокого напряжения происходит через реактор, когда размыкается биметаллический ключ. Через него протекает ток, обеспечивающий накал электродов при замкнутых контактах.
Данные пусковые устройства имеют ряд серьезных недостатков, не позволяющих люминесцентным лампам полностью использовать свой ресурс при освещении помещений. Создается мерцающий свет, повышенный уровень шума, нестабильный свет во время перепадов напряжения.
Все эти недостатки устраняются путем применения электронных пускорегулирующих аппаратов (), получивших название электронного балласта. Использование балласта позволяет практически мгновенно зажигать лампу без шума и мерцания. Высокочастотный диапазон делает освещение более комфортным и стабильным. Полностью нейтрализуется негативное воздействие колебаний напряжения сети. Все мигающие и вспыхивающие неисправные лампы отключаются с помощью системы контроля.

Все электронные балласты имеют относительно высокую стоимость. Однако, в дальнейшем, происходит видимая компенсация начальных затрат. При одном и том же качестве светового потока, энергопотребление уменьшается в среднем на 20%. Светоотдача люминесцентной лампы повышается за счет более высокой частоты и повышенного коэффициента полезного действия ЭПРА в сравнении с электромагнитными устройствами. Щадящий режим пуска и работы с применением балласта позволяет увеличить срок эксплуатации ламп на 50%.
Эксплуатационные расходы значительно снижаются, поскольку не требуется замена стартеров, а количество также сокращается. При использовании системы управления светом можно добиться дополнительной экономии электроэнергии до 80%.
Типовая схема балласта
В конструкции ЭПРА применяется активный корректор коэффициента мощности, обеспечивающий совместимость с электрической сетью. Основой корректора является мощный повышающий импульсный преобразователь, управляемый специальной интегральной микросхемой. Это обеспечивает номинальный режим с коэффициентом мощности, близким к 0,98. Высокое значение данного коэффициента сохраняется в любых режимах работы. Изменение напряжения допускается в диапазоне 220 вольт + 15%. Корректор обеспечивает стабильную освещенность даже при значительных перепадах напряжения сети. Для его стабилизации используется промежуточная .

Важную роль играет сетевой фильтр, сглаживающий высокочастотные пульсации питающего тока. В совокупности с корректором этот прибор жестко регламентирует все составляющие потребляемого тока. Вход сетевого фильтра оборудован защитным узлом с варистором и предохранителем. Это позволяет эффективно устранять сетевые перенапряжения. С предохранителем последовательно соединяется терморезистор, имеющий отрицательный температурный коэффициент сопротивления, обеспечивающий ограничение броска входного тока, во время подключения ЭПРА от инвертора к сети.
Кроме основных элементов, схема балласта для люминесцентных ламп предполагает наличие специального узла защиты. С его помощью происходит контроль за состоянием ламп, а также их отключение в случае неисправности или отсутствия. Данный прибор следит за током, который потребляет инвертор, и напряжением, поступающим на каждую из ламп. Если в течение определенного промежутка времени заданный уровень напряжения или тока превышает установленное значение, то защита срабатывает. То же самое происходит во время обрыва контура нагрузки.

Исполнительным элементом защитного узла является тиристор. Его открытое состояние поддерживается током, проходящим через резистор, установленный в балласте. Значение балластного сопротивления позволяет тиристорному току поддерживать включенное состояние до того момента, пока с ЭПРА не будет снято питающее напряжение.
Узел управления ЭПРА питается через сетевой выпрямитель при прохождении тока в балластном резисторе. Сокращение мощности электронного балласта и улучшение его коэффициента полезного действия позволяет использовать ток сглаживающей цепи. Данная цепь подключается к точке, где соединяются транзисторы инвертора. Таким образом, происходит питание системы управления. Построение схемы обеспечивает запуск системы управления на начальной стадии, после чего, с небольшой задержкой запускается цепь питания.
Ремонт электронного балласта
Люминесцентные светильники обладают некоторыми недостатками, которые становятся заметными после включения света. Сильное гудение и частое мерцание света, наблюдающееся при работе подобных встроенных светильников, может вывести из душевного равновесия любого человека. Единственным решением этой проблемы является установка специального пускорегулирующего устройства под названием ЭПРА.
Производство люминесцентных светильников задумывалось для развития систем освещения, использовавших обычные лампы накаливания, которые обладали крайне малым сроком эксплуатации. Максимальный срок службы лампы накаливания составляет около двух тысяч часов, что не может сравниться с долговечностью люминесцентных ламп, который насчитывает более 16 тысяч часов. Кроме этого, люминесцентные лампы обладают хорошим световым потоком, который превышает свет от обычных ламп более чем в шесть раз .
Электронный балласт ЭПРА

Электронным балластом называется специальное изделие, которое автоматически запускает люминесцентные лампы и продолжительное время поддерживает их в работе. Изготовление ЭМПРА началось три десятилетия тому назад. Они должны были заменить большие пускорегулирующие изделия. Специалисты связывают это с тем, что у старых пускорегулирующих аппаратов было очень много недостатков, которые сильно осложняли их использование.
Перечень основных недостатков такой:
- располагающийся в панели пускорегулирующего аппарата дроссель был больших габаритов и очень сильно шумел при работе;
- довольно частое мерцание света;
- очень маленький коэффициент полезного действия;
- при поломке стартера может наблюдаться запоздалое срабатывание люминесцентной лампы.
Как устроен ЭПРА 18 Вт для светодиодных ламп

Новый ЭМПРА для светодиодной лампы , приобретенный в любом магазине, представляет собой такие составляющие:
- Качественный фильтр частоты , который сглаживает помехи низкого уровня и направлен на выводы изделия. Подобный фильтр помогает уменьшить воздействие светодиодной лампы на остальное бытовое оборудование, к примеру, на число помех при работе радиоприемников или телевизоров.
- Мощный выпрямитель , который преобразовывает в схеме переменное напряжение в постоянное.
- Небольшой инвертор .
- Разные специальные узлы, которые необходимы для корректировки мощности в схеме светодиодной лампы.
- Малогабаритный фильтр постоянного напряжения.
- Качественный дроссель, ограничивающий максимальный ток в схеме.
А также инвертор зачастую оснащен приспособлением, которое несет ответственность за плавность регулирования яркости света светодиодной лампы.
ЭПРА для люминесцентных ламп

Люминесцентный светильник, который снабжен ЭПРА , начинает работать, проходя несколько основных этапов.
Включение люминесцентного светильника
Специальный выпрямитель, который отвечает за преобразование постоянного напряжения в переменное, передает его на буфер мощного конденсатора. Далее, это напряжение проходит дальше и оказывается на полумостовом инверторе. В это время заряжаются все конденсаторы и микросхемы маленького напряжения.
Когда значение напряжения достигает показателя 7 вольт, то начинается намеренное сбрасывание микросхемы, а потом заряжается управляющий конденсатор, который регулируют несколько транзисторов. При достижении напряжением значения в 12 вольт, элементы люминесцентной лампы быстро нагреваются.
Предварительный нагрев люминесцентного светильника
При перемещении тока в изделии, сразу начинается уменьшение максимальной частоты колебаний, а значение напряжения возрастает. Прогревается люминесцентный светильник всего несколько секунд, если начинать отсчет с момента подачи напряжения на изделие. В этом случае электронный балласт играет роль систематизатора, потому что он не дает лампе запустится, не пройдя этап подготовительного прогрева. Это поможет избежать многих проблем в работе светильника.
Зажигание люминесцентного светильника
Значения показателей полумоста, к примеру, его амплитуды, уменьшаются до своего минимума. Для того чтобы люминесцентный светильник загорелся, необходимо напряжение около 620 вольт. В противном случае он просто не будет работать. Специальный дроссель способен значительно превысить это значение, увеличивая напряжение в электрической сети, что в дальнейшем приводит к зажиганию светильника. Обычно весь этот процесс занимает около нескольких секунд.
Горение люминесцентного светильника
Из-за работы электронного балласта, сила тока не превышает оптимальное значение для качественной работы лампы. ЭПРА полностью контролирует управление амплитудой переключения полумоста, обеспечивая тем самым стабильную работу светильника.
ЭПРА схема подключения
Сначала необходимо аккуратно разобрать люминесцентный светильник. Далее, стоит извлечь из него устаревшие компоненты изделия. Это, прежде всего, дроссель, разные конденсаторы, стартер и другие элементы. В светильнике необходимо оставить лишь люминесцентные лампы, жгуты проводов и ЭПРА.
Сделать ЭПРА подключение способен абсолютно любой человек, обладающий минимальными познаниями о работе электрических схем. Конечно, что людям, не располагающим опытом в этой области, даже и не следует пытаться, а необходимо обратиться к опытному электрику.
Для подключения электронного балласта будут необходимы такие инструменты и материалы:
- набор отверток;
- бокорезы;
- прибор, определяющий фазы тока;
- небольшое количество изоленты;
- довольно острый нож, необходимый для обработки концов проводов;
- крепежные материалы.
Перед тем как собрать схему, необходимо определиться с местоположением изделия ЭПРА внутри люминесцентного светильника. При этом стоит учесть длины абсолютно всех проводов и наличие удобного доступа к нужной управляющей системе. Именно поэтому стоит заранее проделать отверстие в корпусе светильника, куда есть возможность установить ЭПРА при помощи крепежных материалов. Далее, нужно подключить электронный балласт к разъемам светильника. Существует еще один не менее важный момент, который заключается в том, что мощность ЭПРА обязана быть в несколько раз больше, чем у люминесцентного светильника.
Как только окончен процесс правильной сборки люминесцентного светильника с устройством ЭПРА, необходимо установить его на нужное место. Сначала стоит проверить мультиметром все провода, которые торчат из стены, на присутствие в них рабочего напряжения. Когда оно отсутствует, то нужно соединить все контакты с оборудованием. После всех этих действий, стоит сделать тестовый запуск светильника, оборудованного ЭПРА. В случае когда все действия прошли успешно, то люминесцентные лампы обязаны загореться одновременно, без дополнительного процесса разогрева, а излучаемый свет не должен часто мерцать.
Достоинства и недостатки ЭПРА 18 Вт
Опытные электрики выделяют несколько главных достоинств использования электронных балластов в работе люминесцентных светильников. К ним, прежде всего, можно отнести:
- Сбережение максимальной мощности света , при уменьшении количества потребляемой блоком питания электрической энергии.
- Отсутствие сильного мерцания света , которое считается особенностью люминесцентных светильников.
- Уменьшение шума в процессе работы светильника.
- Большой срок эксплуатации лампы, что стало возможным из-за применения устройства ЭПРА.
- Удобное управление яркостью света люминесцентного светильника.
- Устойчивость к колебаниям и перепадам рабочего напряжения в электрической сети питания.
- Большая экономия в плане следующих замен основных деталей светильника. Из-за того, что при помощи блока питания будет использоваться наиболее плавный режим пуска изделия, то это может увеличить срок эксплуатации стартеров и люминесцентных ламп.
Главным недостатком применения ЭПРА является, как и у других новейших технологий и изделий, очень высокая стоимость по сравнению с остальными подобными блоками питания.
У люминесцентных есть свой ряд недостатков, которые бросаются в глаза практически сразу после включения освещения. Периодическое мерцание света и гудение, которые наблюдаются в работе таких ламп, способны вывести из себя даже самого стойкого и уравновешенного человека.
Выходом из этой ситуации может стать установка дополнительного пускорегулирующего оборудования – ЭПРА.
Выпуск люминесцентных ламп был направлен на усовершенствование систем освещения, которые использовали, в основном, лампы накаливания которые были крайне недолговечны. Средняя продолжительность действия ламп накаливания была порядка тысячи часов, что не идет ни в какое сравнение со сроком службы люминесцентных — порядка 15 тысяч часов. Помимо этого, люминесцентные лампы имеют гораздо более яркий световой поток, превышающий свечение ламп накаливания практически в пять раз.
Что такое ЭПРА?
ЭПРА или электронный балласт представляет собой электронное устройство, которое автоматизирует процесс включения люминесцентных ламп и поддерживает их рабочий режим.
Массовый выпуск электрических пускорегулирующих аппаратов начался в 80-х годах прошлого столетия, которые пришлись на смену обычным пускорегулирующим устройствам. Это было обусловлено тем, что у классических ПРА был целый ряд недостатков, которые были очень заметны.
Вот основные из них:
- Находящийся в устройстве ПРА дроссель был очень громоздким и издавал большое количество шума.
- Периодическое мерцание света.
- Крайне низкий коэффициент полезного действия.
- В случае выхода из строя стартера, наблюдается позднее зажигание люминесцентной лампы (происходит несколько вспышек света перед нормальным зажиганием).
Устройство ЭПРА
Стандартный ЭПРА, купленный в специализированном магазине, будет включать в себя:
- Фильтр частоты помех низкого уровня, направленный на вход и выход устройства. Такой фильтр позволяет снизить воздействие лампы на прочие бытовые приборы, в частности, на количество помех в работе телевизора или радио.
- Выпрямитель — преобразовывает постоянный ток в переменный.
- Инвертор.
- Различные элементы, предназначенные для корректировки мощности в устройстве.
- Фильтр постоянного тока.
- Дроссель, который ограничивает ток.
Кроме того, инвертор может иметь в наличии устройство, ответственное за плавную регулировки яркости освещения.
Принцип действия ЭПРА для люминесцентных ламп
Люминесцентная лампа, оборудованная ЭПРА, приходит в действие, проходя четыре основных момента.
- Включение
Выпрямитель, ответственный за превращение тока в переменный, передает его на специальный буфер конденсатора. Затем данное напряжение передается дальше и попадает на инвертор полумостового типа. После происходит заряжение микросхем и конденсаторов низкого напряжения.
При достижении показателей напряжения, равным 5-6 Вт, происходит намеренный сброс микросхемы. Далее происходит зарядка конденсатора, которую регулируют транзисторы.
Как только показатель достиг 12 Вт — система люминесцентной лампы начинает нагреваться.
- Первоначальный нагрев
По мере перемещения тока в устройстве, постепенно начинается снижение частоты колебаний, а само напряжение увеличивается. Нагревается лампа в течении пары секунд, если считать с момента непосредственного включения устройства. Здесь ЭПРА выступает в роли систематизатора — он не позволяет лампе включиться, без стадии предварительного прогрева, что помогает избежать некоторых неприятных последствий.
- Зажигание
Показатели полумоста, в частности, его частоты, снижаются до минимальных значений. Чтобы люминесцентная лампа загорелась, нужно напряжение не менее 600 Вт, иначе она просто не заработает. Дроссель позволяет превысить этот показатель, повышая напряжение в сети, что приводит к зажиганию лампы. В среднем, этот процесс происходит за две секунды.
- Горение лампы
Под действием ЭПРА ток не выходит за рамки оптимального для работы устройства напряжения. Осуществляет полный контроль за управлением частоты переключения полумоста, обеспечивающего стабильное горение лампы.
Схема подключения люминесцентных ламп с электронным балластом (ЭПРА)
Первоначальный этап данной работы заключается в разборке светильника. Как только это было сделано, нужно вытащить старые компоненты лампы — стартер, дроссель, различные конденсаторы и прочее. Там должны остаться только сами люминесцентные лампы, шлейфы проводов и сам электронный балласт (ЭПРА).
Подключение ЭПРА может произвести любой человек, у которого есть минимальные знания о принципах работы электронных схем. Естественно, что человеку, не знакомому с этой спецификой, даже и не стоит пробовать, а лучше обратиться к специалисту.
Итак, для работы понадобятся:
- отвертки обоих типов (крестовая и с минусовым шпицем);
- кусачки;
- индикатор фазы тока;
- обычная изолента;
- острый нож, который нужен для обрабатывания проводов;
- саморезы для закрепления ЭПРА.
Перед сборкой схемы, нужно определить с расположением прибора ЭПРА внутри люминесцентной лампы, учитывая длину всех проводов и возможность легкого доступа к необходимой системе управления. Поэтому нужно предварительно сделать отверстия в корпусе, куда можно установить блок ЭПРА с помощью саморезов. Потом можно производить подключение ЭПРА к розеткам люминесцентной лампы.
Есть один важный нюанс – мощность электронного пускорегулирующего устройства должна быть в 2 раза выше, чем у источников света.
После правильной сборки всего устройства люминесцентной лампы с блоком ЭПРА, встает следующий вопрос — как его правильно установить на прежнее место? Для этого нужно проверить индикатором все провода, торчащие из стены, на предмет наличия в них напряжения. Если его нет, то можно спокойно соединять все контакты с устройством.
По завершении всех манипуляций, осуществляется первый запуск люминесцентной лампы с ЭРПА. Если все прошло правильно, то лампы загорятся одновременно, без предварительного разогрева, а подаваемый свет не будет издавать назойливое мерцание.
Преимущества и недостатки светильников с ЭРПА
Специалисты отмечают несколько очевидных преимуществ использования ЭРПА в работе люминесцентных ламп.
К таким относятся:
- Сохранение мощности светового потока, при существенном снижении потребления энергии.
- Отсутствие назойливого эффекта мерцания, который является характерной чертой люминесцентных ламп.
- Существенное снижение шумовых эффектов в работе люминесцентной лампы.
- Увеличение срока эксплуатации люминесцентной лампы, что было возможно благодаря другой системе запуска устройства.
- Полное управление яркостью излучения люминесцентной лампы.
- Стойкость к перепадам и колебаниям напряжения в сети.
- Экономичность в плане последующей замены комплектующих лампы. В виду того, что с помощью ЭПРА применятся более щадящий режим запуска устройства, то это существенно увеличивает срок службы отдельных ламп и стартеров.
Если говорить о возможных недостатках использования ЭПРА, то он такой же, как и у многих качественных технологий и приборов – более высокая цена по сравнению с другими аналогами.
- » onclick=»window.open(this.href,» win2 return false > Печать
Электромагнитный ПРА (дроссель-стартер) имеет массу недостатков:
♦ надоедливое жужжание;
♦ непроизвольные вспышки и частое мерцание, исходящие от светильников использующих ЛЛ.
Основным и единственным его преимуществом является его дешевизна.
Бурное развитие электронной промышленности позволило создать электронный ПРА, обеспечивший совершенно новое качество работы люминесцентных ламп и светильников. Широкое использование электронных ПРА (они же ЭПРА, они же электронные балласты) связано с рядом их существенных преимуществ по сравнению с электромагнитными ПРА:
♦ приятный немерцающий свет без стробоскопических эффектов и отсутствие шума благодаря работе в диапазоне 30-100 кГц;
♦ слабое электромагнитное поле;
♦ надежное и быстрое (без мигания) зажигание ламп;
♦ стабильность освещения независимо от колебаний сетевого напряжения;
♦ возможность регулировки светового потока;
♦ отключение по истечении срока службы лампы;
♦ высокое качество потребляемой электроэнергии — близкий к единице коэффициент мощности благодаря потреблению синусоидального тока с нулевым фазовым сдвигом (при использовании активного корректора мощности);
♦ уменьшенное на 20 % энергопотребление (при сохранении светового потока) за счет повышения светоотдачи лампы на повышенной частоте и более высокий КПД ЭПРА по сравнению с классическими электромагнитным ПРА;
♦ увеличенный на 50 % срок службы ламп благодаря щадящему режиму работы и пуска;
♦ снижение эксплуатационных расходов за счет сокращения числа заменяемых ламп и отсутствия необходимости замены стартеров;
♦ дополнительное энергосбережение до 70 % при работе в системах управления светом.
В настоящее время ассортимент ЭПРА насчитывает десятки типоразмеров, отличающихся количеством и мощностью используемых с ними ламп, наличием или отсутствием возможности регулирования светового потока, характером включения ламп (с предварительным прогревом электродов или без него), наличием функции защиты аппарата и электросети от возможных аварийных ситуаций. При всем кажущемся многообразии схемные решения современных ЭПРА ведущих мировых производителей одинаковы.
Схема № 1. Рассмотрим принцип работы простого электронного балласта на ИМС IR2153. На структурной схеме электронного балласта (рис. 1) точка «А» подключается с помощью ключей Кл1 и Кл2 то к напряжению питания (1Ш = +310 В), то к общему проводу. Ключи, перезаряжая конденсатор, образуют переносное напряжение. В результате в точке «А» возникают однополярные высокочастотные импульсы напряжения (частота коммутации обычно находится в пределах 30-100 кГц), которые:
♦ во-первых, зажигают лампу;
♦ во-вторых, не дают газу деионизироваться (отсутствие мерцания).
Рис. 1. Структурная схема электронного балласта
Примечание.
При таком методе пуска и управления полностью исключен фальстарт, поскольку лампа гарантированно коммутируется на постоянное напряжение, провалы которого принципиально отсутствуют. Сокращаются размеры индуктивного элемента. Регулировкой скважности (или фазы) импульсов коммутации можно добиться изменения яркости свечения.
Схема № 2. Теперь рассмотрим миниатюрные электронные балласты на IR53HD420.
Внимание.
Конструкция гальванически связана с электрической сетью потенциально опасна для жизни из-за возможного поражения электрическим током. Поэтому при изготовлении, проверке, налаживании и эксплуатации следует помнить о строгом соблюдении мер электро-безопасности. Конструкция должна быть выполнена так, чтобы исключить случайное касание оголенных выводов проводников или деталей. Проверяя работу конструкции, не следует касаться руками никаких ее деталей или цепей, а заменяемые детали перепаивать только при вынутой из розетки сетевой вилке.
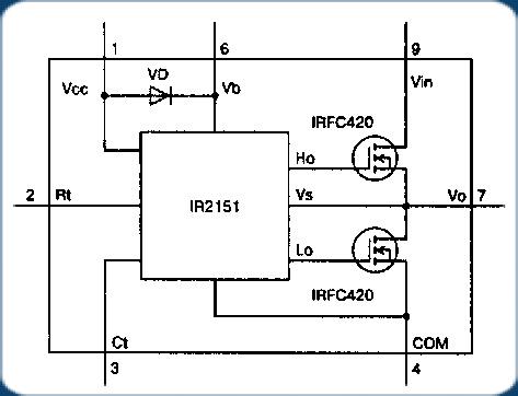
Сверхминиатюрные электронные балласты, выполненные на гибридной микросхемеIR51HD420, рассчитаны на совместную работу с одиночными лампами, имеющими ток до 0,3 А, и широко используются с компактными люминесцентными лампами. Структурная схемаIR53HD420/IR51HD420 представлена на рис. 2, а принципиальная схема балласта — на рис. 3.
Принцип работы аналогичен электронному балласту на IR2153, который мы уже рассмотрели выше. Дроссель сетевого фильтра L1 намотан на ферритовом кольце К20х12х6 М2000НМ двухжильным сетевым проводом (или сложенным вдвое МГТФ) до полного заполнения окна.

Рис. 2. Структурная схема HMCIR51HD420

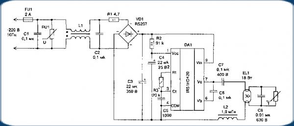
Рис. 3. Принципиальная схема миниатюрного электронного балласта на IR51HD420
Совет.
Хорошие результаты помехоподавления в сочетании с миниатюрными размерами дают специализированные фильтры EPCOS : В84110-В-А14, В84110- A — AS , В84110-А-А10, В84110-А-А20.
Дроссель электронного балласта L2 выполнен на Ш-образном магнитопроводе из феррита М2000НМ. Типоразмер сердечника Ш5х5 с зазором 5 = 0,4 мм под всеми тремя рабочими поверхностями Ш-образного сердечника. Величина зазора в нашем случае — это толщина прокладки между соприкасающимися поверхностями половинок магнитопровода.
Для изготовления зазора необходимо проложить прокладки из немагнитного материала (нефольгированный стеклотекстолит или гетинакс) толщиной 0,4 мм между соприкасающимися поверхностями половинок магнитопровода и скрепить эпоксидным клеем.
Правило.
От величины немагнитного зазора зависит величина индуктивности дросселя (при постоянном количестве витков). При уменьшении зазора индуктивность возрастает, при увеличении — уменьшается.
Обмотка L2 — 180 витков провода ПЭВ-2 диаметром 0,25 мм. Межслойная изоляция — лакоткань. Намотка — виток к витку. Диодный мост VD1 — импортный RS207, допустимый прямой ток 2 А, обратное напряжение 1000 В. Можно заменить на четыре диода с соответствующими параметрами. Гибридную микросхему IR51HD420 можно заменить на IR53HD420, IR51H420, IR53H420.
Совет.
При использовании IR 51 H 420, IR 53 H 420 нужно учесть, что у этих микросхем отсутствует встроенный диод вольтодобавки (между выводами 1 и 6), и его следует установить. Используемый при этом диод должен быть класса ultra — fast (сверхбыстрый) с параметрами:
♦ обратное напряжение 400 В;
♦ допустимый прямой постоянный ток 1 А;
♦ время обратного восстановления 35 не.
Подойдут диоды 11DF4, BYV26B/C/D, HER156, HER157, HER105- HER108, HER205-HER208, SF18, SF28, SF106-SF109. Диод должен располагаться как можно ближе к микросхеме.
R3, С5, С6 — SMD элементы для поверхностного монтажа (С6 на 60 В). Конденсаторы С1, С2, С7 — К73-17. Cl, С2 — на 630 В, С7 — на 400 или 630 В; СЗ — электролитический (два по 10 мкФ в параллель) импортный на номинальное напряжение не менее 350 В; С4 — электролитический на 25 В; С8 — полипропиленовый К78-2 на 1000 В.
Варистор RU1 фирмы EPCOS — S14K275, S20K275, заменим на TVR (FNR) 14431, TVR (FNR) 20431 или отечественный СН2-1а-430 В.
R1 — проволочный 2,2-4,7 Ом мощностью 1-2 Вт, можно заменить на терморезистор (термистор) с отрицательным температурным коэффициентом (NTC — Negative Temperature Coefficient) -SCK 105 (10 Ом, 5 А) или фирмы EPCOS — B57234-S10-M, B57364-S100-M. RK2 — позистор, такой же как и в электронном балласте на IR2153.
Балласт собран на печатной плате из фольгированного стеклотекстолита и помещен в алюминиевый экранирующий кожух. Печатная плата и расположение элементов показана на рис. 4. Рекомендации по настройке аналогичны тем, которые были рассмотрены в разделе, посвященном электронному балласту на IR2153.

Рис. 4. Печатная плата и расположение элементов миниатюрного электронного балласта наIR51HD420
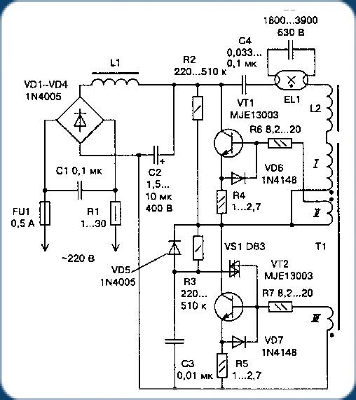
Схема № 3. Рассмотрим электронные балласты на дискретных элементах. Достоинством таких электронных балластов является их низкая себестоимость. В качестве силовых ключей чаще всего здесь используются не полевые, а специальные биполярные транзисторы (сокращенно БМТ — биполярные мощные транзисторы).
Электронный балласт построен по принципу полумостового инвертора с самовозбуждением. Принципиальная схема варианта электронного балласта, построенного по принципу полумостового инвертора с самовозбуждением, показана на рис. 5.

Рис. 5. Принципиальная схема полумостового инвертора с самовозбуждением на MJE13003
Обмотка I трансформатора Т1 включена в диагональ полумоста, образованного двумя последовательно включенными силовыми БМТ VT1 и VT2. Последовательно с обмоткой I включен токоограничительный дроссель L2, который с конденсатором С5 образует резонансный контур.
В момент подачи напряжения на преобразователь и после его запуска в контуре L2, С5, EL1 возбуждается резонанс, импульсное значение напряжения которого составляет около 250-300 В (в зависимости от лампы), что вполне достаточно для ее зажигания.
После зажигания ток, который проходит через лампу, резко уменьшает добротность контура, шунтируя С5. Преобразователь работает на высокой частоте, и индуктивное сопротивление дросселя L2 ограничивает ток лампы.
Из особенностей работы преобразователя можно отметить узел автозапуска на симметричном динисторе VS1 и токовое управление коммутацией силовых транзисторов. Цепь автозапуска необходима, поскольку генератор с обратной связью по току сам не запускается.
После включения питания конденсатор СЗ заряжается через резисторы R2, R3. Когда напряжение на СЗ достигает 30 В, симметричный динистор VS1 пробивается, и импульс разряда конденсатора СЗ открывает транзистор VT2, в результате чего запускается генератор. С помощью диодаVD5 в процессе работы генератора СЗ поддерживают в разряженном СОСТОЯНИИ.
Открытия VT2 и запуск генератора приводит к тому, что в обмотках трансформатора Т1 наводится ЭДС, полярность которой определяется направлением их намотки. Полярность ЭДС в базовых обмотках обратных связей I и II противоположны. Поэтому открытие и закрытие силовых транзисторов происходит попеременно в момент насыщения сердечника трансформатора Т1.
Когда насыщается токовый трансформатор, через ранее открытый транзистор продолжает протекать ток. Этот ток является током намагничивания обмотки токового трансформатора, и пока он протекает, напряжения на всех его обмотках равны нулю. Начинается процесс рассасывания в транзисторе, но через него, все еще, протекает ток. В результате, пока процесс рассасывания не закончится, через обмотку трансформатора течет ток и поддерживает нулевым напряжение на его обмотках.
Когда процесс рассасывания закончится, то транзистор начнет закрываться. Но теперь нужно время на выход из насыщения сердечника трансформатора. Оно, хоть и не большое, но есть. За это время открытый транзистор почти закроется. И когда трансформатор тока выйдет из насыщения, только тогда напряжения на обмотках трансформатора могут вновь появиться, но уже с другой полярностью, вызывая форсированное дозакрывание открытого транзистора и открывая закрытый. А у закрытого транзистора есть еще время задержки включения…
В результате, в инверторах с самовозбуждением, да еще и с обратной связью по току, сквозной ток практически не возникает. Конечно, при условии правильного расчета трансформатора тока. При неправильном расчете сквозной ток хоть и есть, но он не опасен, проявляется в виде выброса тока при включении транзистора и вызывает только дополнительные динамические потери.
Чем выше скорость переключения транзистора, тем меньше динамические потери и нагрев транзистора, с сохранением порядка при переключении — следующий откроется только тогда, когда закроется предыдущий.
Элементы CI, R1 и L1 предотвращают распространение по электросети радиопомех, возникающих при работе генератора. Резистор R1 также ограничивает начальный токовый импульс, возникающий при заряде электролитического конденсатора С2.
Примечание.
Не стоит удивляться разбросу номиналов элементов, указанных на схеме, — он реально существует для ламп различной мощности и разных производителей, конечно, с учетом того, что парные элементы (например, резисторы R 2 и R 3) имеют одинаковые номиналы.
Схема № 4. Электронный балласт без цепи автозапуска для самых маломощных КЛЛ.
Главное отличие от предыдущего варианта — отсутствие цепи автозапуска. Режим самовозбуждения создается здесь вследствие приоткрывания транзистора VT2 током через резисторыR2 и R3. Запуску так же способствует конденсатор С5, исключая шунтирующее влияние по постоянному току базовой обмотки на ток смещения транзистора. Если бы конденсатора не было, то ток, протекающий через резисторы R2 и R3, не смог бы создать на базе транзистора напряжение смещения, открывающее транзистор VT2. Низкое омическое сопротивление обмотки держало бы транзистор закрытым, не позволяя инвертору запуститься. После запуска, конденсатор уже не мешает, так как по переменному току он имеет низкое сопротивление.
Внешний вид платы такого балласта показан на рис. 6. Схема его приведена на рис. 7.

Рис. 6. Внешний вид платы электронного балласта без цепи автозапуска

Рис. 7. Принципиальная схема электронного балласта без цепи автозапуска
Схема № 5. Рассмотрим электронные балласты, предназначение для работы с мощными ЛЛ (18-36 Вт). Существуют варианты, работающие как на одну, так и на две ЛЛ.
На рис. 8 показана принципиальная электрическая схема устройства, а на рис. 9 — печатная плата с расположением элементов.

Рис. 8. Принципиальная схема электронного балласта для мощных ЛЛ

Рис. 9. Внешний вид платы с расположением элементов
Примечание.
Следует отметить, что в погоне за уменьшением себестоимости электронного балласта китайские производители исключили помехоподавляющий фильтр и предохранитель.
Фильтрующий конденсатор С1 имеет минимальную величину, при которой еще сохраняется работоспособность устройства. Данная схема является классическим примером электронного балласта, наглядно показывающим, как при минимальном количестве недорогих элементов можно заставить светится ЛЛ.
Примечание.
Надо отметить, что при эксплуатации кольцевой ЛЛ с этим балластом лампа в течении полугода вышла из строя (оборвался один из накалов). Но работоспособность ЛЛ была восстановлена путем установки дополнительного проволочного резистора 10 Ом 5 Вт вместо оборвавшегося электрода.